Вилучення статусу Locked (Заблоковано)
Hideez Enterprise Server – Вилучення статусу Locked
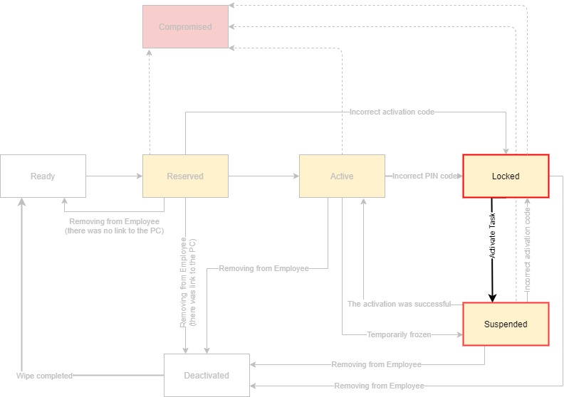
Цей статус означає, що ключ Hideez заблоковано на апаратному рівні через введення неправильного PIN-коду або коду активації. Користувач не може працювати, поки пристрій не буде розблоковано.

Під час спроби підключити ключ у статусі Locked користувач побачить таке повідомлення в Hideez Client:

Крок 2
Працівник повинен повідомити адміністратора про цю ситуацію будь-яким зручним способом.
Крок 2
Адміністратор повинен знайти ключ користувача в розділі Апаратні сховища, переконатися, що він знаходиться в статусі Locked, обрати його зі списку та натиснути кнопку Активувати сховище.

Потім адміністратор повинен підтвердити дію, натиснувши кнопку Активувати.

Крок 3
Після активації ключ Hideez перейде зі статусу Locked у статус Suspended.

Адміністратор повинен повідомити код активації співробітнику. Натисніть кнопку Код активації.

Ви як Адміністратор можете повідомити код активації співробітнику будь-яким зручним способом. Ви можете надіслати код електронною поштою або іншим способом (наприклад, через месенджер)
Після цього ваше завдання як адміністратора виконано. Користувач повинен буде ввести код активації при спробі підключити Hideez Key до робочої станції. Щойно активацію буде успішно завершено, статус Hideez Key стане Active.